先问下大家,种植春玉米区域的朋友们,现在的玉米都播种完了没?
进入5月份了,相信大部分春玉米种植区域的朋友们,玉米都已播种完毕,针对杂草较多的地方,封闭除草剂有些朋友也已经喷施过了,如果你还没打过封闭除草剂,那么这篇文章就可以好好阅读下,关于玉米苗前封闭除草剂的东西,都在这里,我们一起来看:

首先了解下,玉米田的杂草有22科、38属、43种杂草。
主要危害玉米田的杂草有:马唐、稗草、狗尾草、牛筋草、反枝苋、马齿苋、铁苋、黎、蓟、田旋花、鸭跖草等,这些杂草,在玉米苗期危害最大,可造成玉米植株矮小、杆细叶黄等严重影响玉米产量,可减产幅度达35%左右。所以要在杂草没出苗前就把它扼杀在土壤里,这就需要用到封闭除草剂。

封闭除草剂除草原理:一般是通过位差的原理来除草。大多数苗前除草剂通过杂草的幼芽吸收发挥作用,根很少吸收。利用药剂在表土约1-2厘米,通过生成的药膜来杀死或抑制表土层中能够萌发的杂草种子,而作物种子因有覆土层保护,可正常发芽生长。

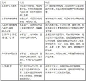
一般我们常见的封闭除草剂有:乙草胺、乙莠、二甲戊灵、异丙甲草胺、嗪草酮等,这些玉米封闭除草剂的用法、用量、除草特点及注意事项如下:

而在实际应用中,上面的这几种配方,都是混合使用,常见的混剂有以下几种:

4000-900-331
易滴滴A 飞防植保助剂
易滴滴D----飞防专用助剂
易滴滴F
【节节麦专用除草剂】节节斬